碧希川:什么是多功能调节阀
多功能调节阀
何为多功能调节阀?为什么很多企业很睛睐这款产品,下面重庆市碧希川仪器仪表有限公司给大家解析一下,这款产品的特点,让这款产品能为更多的现场控制作出应有贡献。
首先是阀门的功能分析:
一、单座阀

通用型号为:
PHPS气动高压单座调节阀、HLS型气动小口径单座调节阀、HTS气动单座调节阀、ZJHP气动薄膜精小型单座调节阀、ZDLP电动精小型单座调节阀、ZDLPF电动精小型衬氟单座调节阀、ZJHPF气动薄膜衬氟单座调节阀、ZJHPB气动保温夹套单座调节阀、HLSW气动波纹管小口径调节阀。
优点:它采用顶部导向结构,阀体采用一体式铸造成型,阀体通道流线性好,相对于同类老式的气动单座调节阀具有:流量系数、可调比提高30%,重量和高度下降30%、外观更加美观等优点;特别适用于调节精度高,工作压差不大、泄漏要求严格的干净介质场合。
缺点:对压差大和不干净介质的场合无法保障正常使用或使用不理想。针对单座阀的功能缺点,应对型号有克服压差的双座阀,笼式阀。
二、双座阀

通用型号为:ZJHN气动薄膜精小型双座调节阀 、ZDLN电动精小型双座调节阀
优点:气动薄膜双座调节阀采用一体式铸造阀体,具有阀体内腔光滑、流通能力大、流阻小等特点;相对于老式的气动双座调节阀还具有尺寸小、重量轻、流量系数大、安装维护方便等优点;广泛适用于泄漏要求不严、压差较大的干净介质场合。
缺点:泄漏量较大,对泄漏要求严的不能用,对不干净介质不能用。需要克服压差又要泄漏小,对应型号有笼式阀。
三、笼式阀、套同阀

笼式阀/套筒阀是常见的阀门之一,他的型号多,适用场合广,根据不同的要求选对应不同的型号:HCU气动不平衡笼式调节阀、HLC型气动小口径笼式单座调节阀、HCB气动平衡笼式调节阀、HPC气动高压笼式调节阀、HCN气动低噪音笼式调节阀、HCBW气动波纹管平衡笼式调节阀、ZJHM气动薄膜精小型套筒调节阀、ZDLM电动精小型套筒调节阀、ZJHMB气动保温夹套笼式调节阀
优点:该调节阀采用一体式铸造阀体,阀体流道光滑、流线性好;是一种采用单密封结构的笼式调节阀,相对于同类老式的气动不平衡笼式调节阀:流量系数和可调比提高30%,重量和高度下降30%;特殊设计的套筒结构有利于减小噪音、减小闪蒸和空化对调节阀阀芯、阀座的破坏;特别适用于压差较小、泄漏要求较严的干净介质场合。
缺点:对介质不干净和易结晶介质,温度超过250度不能使用。对克服不干净干质和高温对应型号有角型号。
四、角型阀

常用型号:HAV气动文丘里角形调节阀、ZDLST电动反汽蚀角形高压调节阀、ZJHST气动反汽蚀角形高压调节阀
优点:阀体采用一体式铸造成型,具有流道简单、流通能力大等特点。该气动薄膜精小型角形调节阀由多弹簧式气动薄膜执行机构搭配角形调节阀阀体组成,是针对老式气动角形调节阀的改版升级;因此,除了具有老式角形调节阀动作稳定可靠、流路简单、防堵性能好等优点,还具有阀体形状简单、易于锻造成形,可弥补铸件组织疏松造成的缺陷,进一步设计后,可作为切断阀或高压差调节阀使用。该调节阀产品适用于高粘度,含有悬浮物和颗粒状固体介质的调节或需要直角连接的应用场合。
缺点:除需要直角连接的场合,普通场合,大口径不是最佳选型号的选用。大口径阀门对应型号是蝶阀。
五、蝶阀

蝶阀用途广泛,大口径首选,对现场要求不同有不同型号,主要型号为:ZSRWS气动三偏心蝶阀、ZSRWD型气动烟气蝶阀、ZDRWD电动烟气蝶阀、Z□RW控制蝶阀、Z□RWa椭圆蝶阀、Z□RWF衬氟蝶阀、ZSRWH气动双偏心蝶阀、ZDRWH电动双偏心蝶阀、ZDRWS电动三偏心蝶阀
优点:蝶阀是用圆盘式启闭件往复回转90°左右来开启、关闭或调节介质流量的一种阀门。蝶阀不仅结构简单、体积小、重量轻、材料耗用省、安装尺寸小、驱动力矩小、操作简便、迅速,并且还可以同时具有良好的流量调节功能和关闭密封特性,是近十几年来发展最快的阀门品种之一。蝶阀的使用非常广泛,其使用的品种和数量仍在继续扩大,并向高温、高压、大口径、高密封性、长寿命、优良的调节特性,以及一阀多功能发展。其可靠性及其他性能指标均达到较高水平。蝶阀可以运送泥浆,在管道口积存液体最少。 低压下,可以实现良好的密封。 调节性能好。蝶板的流线型设计,使流体阻力损失小,可谓是一种节能型产品。阀杆为通杆结构,经过调质处理,有良好的综合力学性能和抗腐蚀性,抗擦伤性。蝶阀启闭时阀杆只作旋转运动而不作升降运行,阀杆的填料不易破坏,密封可靠。与蝶板锥销固定,外伸端为防冲出型设计,以免在阀杆与蝶板连接处意外断裂时阀杆崩出。 连接方式有法兰连接、对夹连接、对焊连接及凸耳对夹连接。
缺点:对压差大,泄漏要求较严,调节精度高的场合,不适使用。对泄漏要求严的可选球阀。
六、球阀

球阀根参数需求,也分多种型号来实现现场的要求,通用型号有:ZSRO气动切断球阀、ZSRV气动调节球阀、ZDRV电动调节球阀薄型球阀、ZSR□F气动衬氟球阀、ZDR□F电动衬氟球阀、ZSRQ气动三通球阀、ZDRQ电动三通球阀
优点:球阀也可用于流体的调节与控制,其中硬密封V型球阀其V型球芯与堆焊硬质合金的金属阀座之间具有很强的剪切力,特别适用于含纤维、微小固体颗料等的介质。而三通球阀在管道上不仅可灵活控制介质的合流、分流、及流向的切换,同时也可关闭任一通道而使另外两个通道相连。球阀按照驱动方式分为:气动球阀,电动球阀和手动球阀三大类。
球阀的特点
1, 耐磨,由于硬密封球阀的阀芯是合金钢喷焊,密封圈是合金钢堆焊、所以硬密封球阀在开关时不会产生太大的磨损。
2,密封性能好,采用选进的磨床设备对硬密封球阀的密封面进行研磨,直到阀芯与密封圈完全吻合才能使用,所以它的密封性能是可靠的。
3,开关轻,由于硬密封球阀的密封圈底部采用弹簧使密封圈与阀芯紧紧抱在一起,所以在外界力量超过弹簧的预紧力时开关非常轻。
4,使用寿命长:已广泛应用于石油、化工、发电、造纸、原子能、航空、火箭等各部门,以及人们日常生活中。
缺点:当条件比较恶劣、要求尺寸小、调节精度高的场合建议不用选型。可用多功能阀替代。
七、多功能调节阀

型号:ZSRH气动全功能调节阀,ZDRH气动全功能调节阀,对不同要求,还延升更多型号。
优点:
气动多功能调节阀除了具备单座阀,双座阀,笼式阀,蝶阀,球阀等的优点外,还具有自身的优点,简单描述如下:
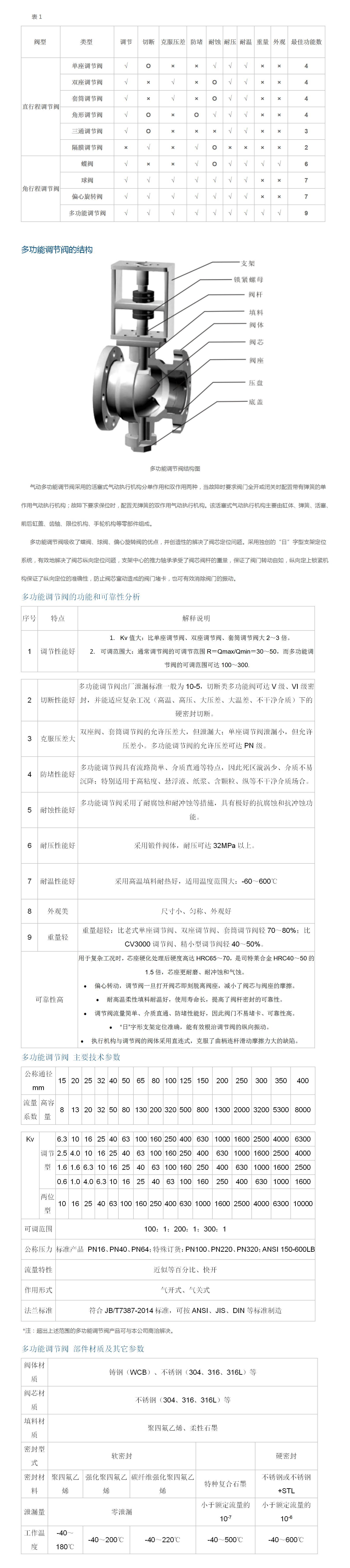
1. 功能齐全:多功能调节阀与传统调节阀的功能比较见表1。由于多功能调节阀功能齐全,故可代替除三通调节阀、角型阀、小流量调节阀以外的大多数调节阀产品,使调节阀的品种规格简化60~70%,从而简化了选型和工厂管理。
2. 可靠性高:该多功能调节阀重点突破了调节阀硬密封气泡级切断难和可靠性差的国内调节阀老大难问题。
3. 重量超轻:比单、双座调节阀、套筒调节阀重量下降70-80%,比Cv3000系列调节阀和精小型调节阀还轻40-50%,故称超轻型。重量的大幅度下降,给运输、安装、维护带来方便,为使用厂家节约了成本和缩短了运输时间。
4. 适用复杂工况:对高压、高压差、高温、不干净介质的切断(VI泄漏)一直是调节阀的顽症,切断分软密封切断和硬密封切断,软密封一般情况效果好,但受温度、介质洁净度限制,故温度高、介质不干净场合只能用硬密封切断,但传统的硬密封不能很好的解决大温差的热膨胀、大压差、不干净介质的气蚀和冲蚀问题。多功能调节阀采用弹性阀座、刚柔相济、硬(超硬处理)软相济的芯座结构,较好的解决了这一难题。

对多功能阀的更多了解,可致电(微信)17347677568(碧希川),对参数不准而总是选型错误选型不准的技术人员来讲,选用多功能无疑是一个较好的解决方案,重庆市碧希川仪器仪表有限公司免费提供调节阀采购中的技术咨询!欢迎调节阀领域技术同行一起探索调节阀的各种疑难杂症,共同学习成长,为行业做出应有贡献!
注:下期碧希川将向大家介绍特殊,高压,高温,强腐等特殊情况下的对应选型,欢迎大家关注碧希川!
标题:碧希川:什么是多功能调节阀 地址:http://www.zgshouguang.cn/article/19508.html
