台达胜诉!国家知识产权局驳回光峰无效宣告请求
台达电子工业股份有限公司(下称“台达电子”)与深圳光峰科技股份有限公司(下称“光峰科技”)双方这几年在专利诉讼上已经多次交手,颇受行业内瞩目,双方的最新动向也屡屡引发相关话题热议。
笔者最近获悉,国家知识产权局2022年7月5日发文,关于台达电子与光峰科技在中国国家知识产权局第4W113212号无效宣告请求案,依法做出审查决定(第56908号),维持台达电子专利权有效!
为方便读者理解,笔者在这里稍微梳理一下该专利案件过程:
此诉讼源自2021年10月18日,光峰科技向中国国家知识产权局针对台达电子所拥有的一件发明专利”散热总成及具该散热总成的投影装置”(ZL201110041436.1,下称41436号专利)提出专利权无效宣告请求。
历经数月的审查,双方各自提出主张及证据材料,笔者相信中间的过程需要极高的专业度,细节的部分就不再赘述,毕竟大家看重的还是结果:国家知识产权局于2022年07月05日做出第56908号无效宣告请求审查决定书,在审查决定中认定在台达电子所提交的权利要求书基础上,维持41436号发明专利权有效。
因此,此项专利案至此告一段落,可以说:近半年来,台达电子在与光峰科技在专利权的博弈中,再次占据上风!上一次,是2022年4月,根据台达电子中国区官网公开的信息:
关于台达电子工业股份有限公司(下称“台达电子”)与深圳光峰科技股份有限公司(下称“光峰科技”)在美国的诉讼案件,说明如下:<br>2022年1月14日,台达电子及光峰科技针对双方在美国弗吉尼亚州东区地方法院诺福克分部(以下简称“美国法院”)审理的第2:19-cv-00466-RGD-LRL号民事诉讼(以下简称“诉讼”)中提出的所有起诉主张和反诉主张,一致同意向美国法院申请撤案且不得就同一纠纷、同一事由再次于美国提起诉讼。美国法院于2022年1月18日正式撤案后诉讼结束。<br>上述诉讼是光峰科技于2019年以台达电子为被告所提出,光峰科技主张其员工是第9,024,241号、第9,274,407号、第9,726,335号、第10,310,363号及第10,281,810号美国专利(以下合称“台达美国专利”)中所述技术的发明人之一,因此要求与台达电子共有该等台达美国专利。伴随诉讼的结束,台达电子的员工是台达美国专利的唯一发明人这一事实得以确认,因此台达电子对台达美国专利具有排他的所有权。上述台达美国专利涵盖了目前用于消费和专业数字光处理投影仪(在屏幕或墙上投影数字照片和/或视频)的技术,并于其他地区/国家(包含但不限于欧盟、中国)均有申请相对应的家族专利。

据光峰科技2020年年报显示“截至2020年12月31日,公司的核心专利被境内外多方主体提出无效宣告请求案件共计23起,目前已有22起收到国家知识产权局的审查结果,均维持公司所持有的核心专利的专利权有效。自2013年至今,光峰科技在核心技术和知识产权产业化过程中,主动针对境内外企业发起的专利相关诉讼案件共计49起,已裁判的22起诉讼案件公司均取得有利结果,累计涉及费用共计4,045万元。”

来源:光峰科技2020年年报
可见,光峰科技在专利方面颇有建树,在维护权益方面也绝非弱者。
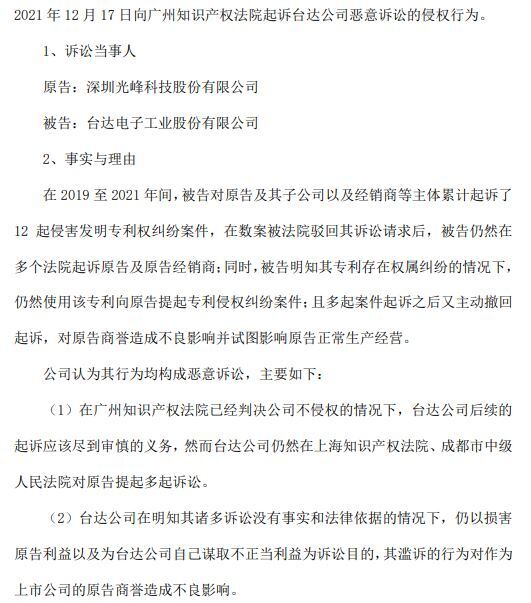
但令人费解的是,在2021年12月21日,光峰科技披露《深圳光峰科技关于台达公司恶意诉讼的诉讼公告》(下称《公告》),却将自己描绘成“受害者”。
《公告》称光峰科技收到成都市中级人民法院送达的关于台达电子起诉光峰科技侵犯其发明专利权的相关材料,涉案金额4,803万元。光峰科技认为“台达公司恶意提起知识产权诉讼,其行为侵犯了公司的权益,公司于2021年12月17日向广州知识产权法院起诉台达公司恶意诉讼。”同时光峰科技要求台达电子承担相应的经济损失,并公开道歉、消除不良影响。

来源:光峰科技2021年12月21日公告
这种突然之间,从专利“强者”到“弱者”的形象反转变化,可谓值得思考。从光峰科技年报显示,双方之间起诉更多的反而是光峰科技,无论是2021年年报显示的23起,还是2020年年报中的27起,其中光峰科技对台达电子的起诉数量都远高于同期台达电子对光峰科技的起诉数量。仅从双方起诉数量对比,光峰科技明显高出一大截,如此鲜明对比之下攻防身份的扭转,是否合乎逻辑?

来源:光峰科技2021年年报

来源:光峰科技2020年年报
台达电子和光峰科技专利案件覆盖的专业层面复杂程度,也许会远远超过我们的想象。部分网络上流传的一些文章,所描述的也可能只是片面信息,结局到底如何,让我们持续关注。
标题:台达胜诉!国家知识产权局驳回光峰无效宣告请求 地址:http://www.zgshouguang.cn/article/19534.html
